Model-building about desire - a worked example
A few weeks ago, I spent a few days doing little other work than sitting and thinking about my problems. In 2012, I wouldn’t have dared do that. It would have felt like spinning my wheels. It would have felt lazy and self-indulgent. I would have expected to fail - and I would have been right. But now I can do it.
The difference is that I’ve practiced structured thinking, or model-building. Rather than talk a lot about what that is, I’m going to work through an example.
The problem I was thinking about was one of motivation. In August, I found myself approaching a state of burnout with respect to a few major projects in my life. One hypothesis I’m entertaining about this is that my difficulty noticing, caring about, and acting on my desires might be why I missed a bunch of warning signs that my motivation was low.
I identified a cluster of things that seemed vaguely related to this - embodiment, noticing desires, acting on desires, orientation towards sensory experiences, willingness to be selfish - and identified ways to try to increase these things. But this scattershot approach was slow and mostly useless; I needed a more precise model of what was going on.
Day 1: Hypothesis generation and testing
My friend Satvik taught a brief class at the recent CFAR alumni reunion on “finding secrets”, which was a kind of quick-and-dirty approach to beginning to model a problem. My recollection of the technique is something like:
Step 1: List a bunch of observations you’ve already made about the thing.
Step 2: List a bunch of hypotheses to explain the data.
Step 3: List a bunch of predictions the hypotheses would make.
Step 4: Compare as many of these predictions as you can with reality.
Step 5: For the hypotheses that seem right, list ways you could use this model to get what you want.
(This is entirely from memory, not from notes.)
I only had a few hours allotted to model-building that day. I was able not only to generate promising hypotheses, but to start on a next action that generated an additional insight, which I was able to use to take a substantial step towards solving the problem.
Observations
I started by listing a bunch of observations that seemed related to my attitudes towards desire & other problems that seemed at least a little related. Not all of them are sharable - some involve private information - and I didn’t self-censor at all, so some of them may even be totally false - but here are a few examples:
- I hate being tickled
- I find it hard to trust people not to tickle me
- I get very angry when people display lack of initiative
- I expect to be misunderstood
- I like being licked on the ears
- I experience vasovagal syncope in response to discussions of the human circulatory system
- Furniture shopping with my housemates was extremely stressful for me
- Pattern: in relationships, over time my partner wants more of my time than I’m willing to give.
- When my manager asked me about what parts of my work I found most motivating or what roles I’d most like to move into, I literally couldn’t answer.
- I can’t tell which jobs / tasks are motivating.
- I didn’t think my boredom was legitimate when I was bored with a project at work
- I don’t like most exercise
- I can’t do yoga without mostly focusing on telling my body to do things
- I like massages but nearly never get them
- I like deep pressure, nearly never get enough
- I like giving massages, do it almost compulsively when permitted
- I overeat
- I used to binge-read novels
- I basically can’t fantasize about sex except about giving someone else pleasure
Hypotheses, predictions, and next actions
After this, I listed a few hypotheses. Then under each hypothesis, I listed predictions implied by that hypothesis. Finally, when a hypothesis seemed to explain the data well and generated predictions that seemed to correspond with reality, I listed things I might do that would, under that hypothesis, solve the problem:
Hypothesis:
- I expect to get a lot of sensation / experiences I don’t like, and to be powerless to do anything (learned helplessness).
- Physical sensation (tickling, massage, sexual pleasure, but not food)
- Boredom (vs interest)
- Exercise (wow, it feels weird just thinking about this.)
- I do have power around some things, and indulge(d) in them a lot:
- Stories
- Food
Prediction: There exists no pleasure I have lots of power over that I don’t indulge in a lot in some way? Smell seems like a counterexample. Though mostly I have learned helplessness around that? The way I dress seems like a confirming example - as soon as a thing within this is possible I indulge in it 100%.
Do a 5m on how to easily get physical pleasure in each of these areas? If this is true, I’ll suddenly get access to a bunch of desires.
Boredom, exercise are more that I expect pain. Maybe try & set up a context where my S1 firmly does not expect pain?
Hypothesis: I’m afraid that following my interests will interfere with my duties.
Hypothesis: I don’t feel safe experimenting / asking for things in sex because I expect to be judged. Giving pleasure is a pica for receiving pleasure. (Refuse to indulge the pica and see what happens?)
Related Hypothesis: More generally I’m afraid that my true needs are too great.
Prediction: I’d be fine doing this if I were secure enough in the relevant relationship. I’d be fine doing this if I didn’t care about judgment / weren’t attached to the local community and knew I had other options. (Counterexample: I wasn’t really able to ask someone I was sure was super into me for much.)
Tell this to partners? Make a concerted effort to build a long term relationship with a very high level of investment and trust?
Hypothesis: Trauma / fear around tickling and other unprocessed sensation makes me flinch at lots of touch. Maybe more generally I don’t trust people to be reasonable about how to affect me, so I try to just affect them?
Hypothesis: Accumulating friends & holding onto people around me every chance I get (& in general trying to hold onto things) is a pica for actual connection / getting what I want. I don’t believe getting what I want (e.g. understanding AND liking) is achievable.
Prediction: If I get true understanding and liking, I’ll stop needing more friends. (Seems like the extent to which I believe this is true has been correlated with the extent to which I don’t desperately try to accumulate more.)
Acting on my model
I decided to see whether desensitization to tickling would help me enjoy touch more. My first thought was to ask a romantic partner to help me with this by tickling me for very short controlled intervals, checking in each time. But then I realized there was something I could do immediately: try to tickle myself.
I went into the bathroom and made tickle motions at myself in the mirror, and I found myself laughing. Then I lay down and tickled myself physically.
But something about this seemed off. I thought I’d overcome some of my ticklishness. Other people had touched me in similar ways and I hadn’t had a tickle response. How could I be so ticklish that I could tickle myself? I paid attention to my subjective experience and noticed a kind of lightness, some sort of lack of pressure, that I don’t generally feel when touched by other people. What was this?
Immediately, my mind generated an hypothesis: because I found my intense tickle response so intolerable because of the loss of bodily autonomy it represented, and because it seemed rude to express any kind of lack of trust or dislike of touch, I didn’t give myself time to become desensitized to it. Instead, I learned to suppress any reaction at all when other people touched me, giving my body instructions something like, “don’t react, don’t pay it any attention, just stay still, it will be over soon.” With a habit like that, it’s not really surprising that I have a hard time enjoying touch!
At this point I decided that it was more important than I’d thought to learn to tolerate being tickled. It wasn’t just a distraction - if this hypothesis was right, it was destroying my ability to be fully present for most affectionate touch. I responded to this in a few ways. First, I talked about this with romantic partners, let them know I had an aversion to responding to touch and was looking to overcome this, and asked for help with it. Second, I declared to myself my own intent to respond more to things, more spontaneously, in a less controlled way. Not just touch, but other things - I’m more willing to suddenly laugh if I have an insight or funny thought, for example. And when I do so, I feel like I’m making progress - which encourages my mind to do so again.
Day 2: Belief mapping and structured arguments
On the second day I noticed that the hypotheses from the first day were not mutually exclusive, and often didn’t quite explain the same parts of the data. I decided to try a more formal exercise in belief-mapping, to see how these hypotheses might relate to each other, and to various observations I’d made about myself. I started by listing the hypotheses from the previous day, to see how I had to link them.
Hypotheses to integrate:
Learned helplessness
Needs too great, others won’t be able/willing to bear them
Sensory processing issues interfering with pleasure by making me picky
Caring for others as pica for harder caring for self
Duties make it harder to care for self by
- overwriting selfish desires
- making me afraid of awakening desires bc of interference other way
Relationships aren’t secure
Accumulating and holding onto relationships is a pica for having secure ones
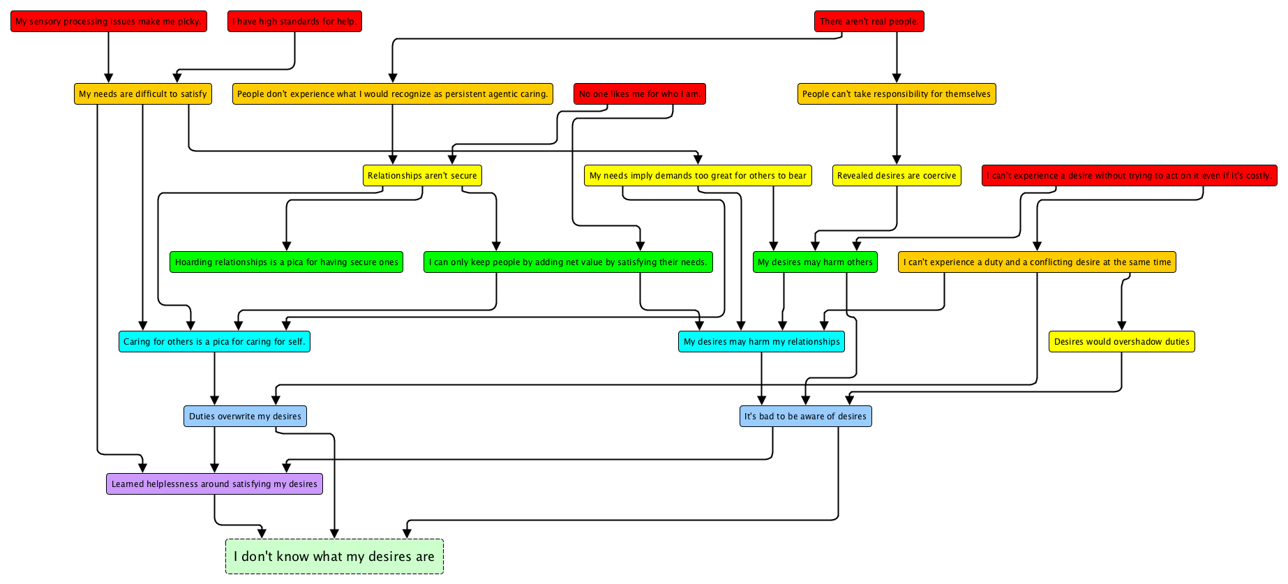
I noticed that a lot of these were I then opened up yEd and played around with connecting these to other beliefs:

The resulting graph had more unity and overlap than I’d expected, but some of the inferential steps seemed a little suspect. I decided to convert this into a form that invites more rigor - a formal numbered argument. I filled in a bunch of steps where there were gaps, and then turned it back into a belief map.
Axioms are bolded
(A) My sensory processing issues make me picky
(B) I want agentic help
(C) My sense of taste makes me picky
(D) There aren’t real agentic people
(E) No one cares about me for who I am when I’m not trying hard or performing
(F) I can’t experience a desire without trying to act on it even if it’s costly
My needs are difficult to satisfy (1 or (2 and 4) or 3)
There aren’t persistently agentically caring people (4)(G) Secure relationships mean being agentically cared for in a way that I don’t have to work hard or perform to retain
I can’t have secure relationships (9 and (5 or 8))
My needs are too difficult for others to satisfy (4 and 7)
People don’t have shields between caring about a need and acting on it (4)
Revealed desires are coercive (12)
I have to accumulate non-secure relationships so I have a buffer (10)
(H) If I provide net value to someone by satisfying their needs, then I can hold onto them.
I can only hold onto people by consistently performing / trying hard to satisfy their needs in excess of the work they put into the relationship (5 and 10 and 15)
(I) I have important needs that can only be met by relationships, even non-secure ones
When I feel a need related to social things, I should care for others (7 and 10 and 16 and 17)
I can't experience a duty and a conflicting desire at the same time (6)
Noticing what I ought to do causes me not to notice my desires (19)
Even if I notice a desire, my attention will soon be compelled to pursue something else instead (18 or 20)
Noticing desires is likely to harm others (11 and 13 and 6)
Noticing desires is likely to harm my relationships (16 and 11 and 22 and 6)
Noticing my desires prevents me from noticing my duties (19)
It is actively harmful to notice my desires (22 or 23 or 24)
I don’t get anything out of noticing my desires (7, 21, 25)
Gosh, I can’t see any desires! (25, 26)
Put back into a belief map, the argument looks like this:
The obvious next step was to try to either show myself that some of the nodes were false in a way my gut would believe, or make them false. In particular, I identified a few plausible angles of attack on this:
1) Directly learn how to more effectively honor and satisfy the desires I already notice (including bothering to say no to myself instead of having "Ben doesn't get the thing he wants" count as no-action. This would help with the bit about my needs being difficult to satisfy.
2) Sandbox following-plans time to create some unpolluted space to follow my inclinations. (I'm experimenting with reserving some days for no scheduled activities at all.) This should help with the desire vs duty issue.
3) Explicitly model the ways in which others are bad at having and expressing boundaries, instead of just immediately obeying my S1 flinch from expressing discordant preferences. Like, I'm allowed to be a pushover (for now), but I should at least generate a theory of how expressing my preferences will harm the other person, instead of blindly obeying the flinch. This would help with the issue of worrying that revealed desires are coercive.
4) Try to close the gap on "agentic help" from both directions. Directly request more of the types of interaction I want, and teach people (including myself!) how to do proactive caring the way I want.

1 Comment